Migliori servizi riducendo i costi: documentazione di un obiettivo raggiunto

Lo scorso 3 Giugno è stato avviato in produzione il nuovo sistema informativo per la gestione dei flussi documentali amministrativi della AUSL di Bologna (progetto BABEL)
La AUSL di Bologna è una realtà operativa con numeri molto importanti. Una delle aziende sanitarie più grandi d’Italia. Impiega oltre 10.000 persone ed è articolata in 6 distretti territoriali, che vanno dalla pianura all’Appennino bolognese, passando per il distretto urbano della città di Bologna, 8 dipartimenti ospedalieri e 4 territoriali e ha al suo interno 9 strutture ospedaliere e 58 poliambulatori.
Dal un paio di settimane, grazie alla nuova piattaforma BABEL, tutte le comunicazione ufficiali, interne o esterne, vengono generate, gestite e firmate in forma esclusivamente elettronica; tutte le comunicazioni ufficiali in entrata, comprese quelle ricevute in forma cartacea, circolano all’interno attraverso il solo mezzo elettronico.
Al di la del semplice (ma significativo!) risparmio in termini di carta consumata e dell’enorme evoluzione nella gestione degli archivi documentali dell’Azienda (ora tutti i documenti originali sono effettivamente ritrovabili in un’istante e a disposizione di chiunque ne abbia bisogno), forse il più importante risultato è il grande cambiamento che sta -silenziosamente- succedendo nell’organizzazione quotidiana del lavoro.
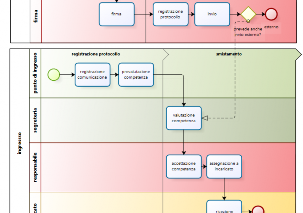
Il paradigma che Babel impone all’organizzazione prevede che ognuno, in funzione del ruolo che ricopre, debba partecipare direttamente al processo informatizzato.
Dopo i primissimi giorni di relativo smarrimento di fronte a questa grande novità, tutti gli utenti stanno rapidamente comprendendo che Babel consente loro di svolgere il loro lavoro in modo più rapido e razionale riducendo drasticamente la mediazione di segreterie o di altre strutture, consentendo di smaltire il lavoro quotidiano in modo più rapido e con una maggiore visibilità e controllo dei processi ai quali ognuno partecipa.
Alcuni tra i numeri più significativi della settimana appena trascorsa (la seconda con il nuovo sistema):
1043 utenti diversi hanno utilizzato l’applicazione, sono state registrate 2056 protocolli registrati (956 in uscita e 1.100 in entrata); il sistema è stato in grado di indirizzare circa il 35% delle comunicazioni in uscita utilizzano recapiti elettronici dei destinatari evitando la necessità di stampa e spedizione cartacea. I 325 messaggi pervenuti all’AUSL tramite PEC (circa il 30% del totale) sono stati protocollati in modo diretto ed immediato utilizzando l’integrazione del web client PEC con il sistema di protocollo.
Un risultato del genere è stato possibile grazie ad un grande lavoro di confronto e progettazione che ha messo al centro obiettivi di:
- comprensione e ampia condivisione dei processi aziendali;
- usabilità, efficacia ed efficienza degli strumenti software realizzati;
- formazione e coinvolgimento degli utenti chiave;
- servizi di supporto agli utenti ben organizzati, coinvolti e motivati sugli obiettivi del progetto
Questi obiettivi sarebbero rimasti solo teoria se non si fosse potuto contare sullo straordinario impegno delle persone interne ed esterne all’Azienda che hanno messo a disposizione di questa iniziativa professionalità, doti personali e una determinazione eccezionale.
Il progetto è stato realizzato utilizzando tecnologie open-source e viene messo a disposizione di altre amministrazioni pubbliche attraverso la formula del riuso, senza alcun onere di licenza.
Questa esperienza dimostra come anche nella Pubblica Amministrazione italiana, quando le persone e le organizzazioni trovano le motivazioni e gli strumenti adeguati, si possono raggiungere straordinari obiettivi ... e siamo solo all’inizio.






